suncitygroup太阳集团(中国)-官方网站
请输入搜索信息:
招生代码
12668
学校首页
设为首页
加入收藏
suncitygroup太阳集团
首页
学院概况
学院简介
学院设置
现任领导
师资队伍
学院新闻
教学系部
会计学系
财务管理系
互联网金融系
经济与金融系
国际经济与贸易系
教学活动
教研科研
微专业资讯
考证资讯
教学成果
太阳集团
党总支
团总支
工会工作
专业建设
专业设置
人才培养方案
学生工作
就业管理
学生管理
专升本
评建工作
机构制度
通知新闻
学习资料
相关栏目
机构制度
通知新闻
学习资料
院系热点
首页
»
评建工作
»
通知新闻
»
正文
»
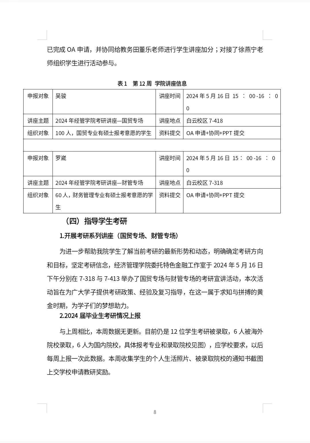
经管学院2024春季学期评建工作第十二周周报
发布时间:2024年05月19日
字体大小:
小
中
大
版权所有:suncitygroup太阳集团(中国)-官方网站
地址:一号教学楼-910 电话:020-39760195 邮编:510540