院属各系、2017级各班级:
为培养积极向上的校园文化,促进学生热爱学校,认同专业,夯实技能,提高人才培养效果,经学院党政联席会研究决定,在全院开展爱学校、学专业、爱技能等“三爱”主题教育实践活动。为使本次活动能高效有序开展,特通知如下:
一、活动主题
爱学校、爱专业、爱技能
二、活动目的
1、通过了解学校办学史,比较学校的过去与现在,让学生对学校办学历程、办学理念、发展前景等有全面的了解,帮助学生树立学校荣誉感、认同感、归属感;
2、引导学生细心观察学校,让学生知道校徽、校训、校风等校园文化,感知绿化美、环境美、文化美;
3、增强对所学专业与职业之间关系的认识,加深对所学专业及其对应职业群的了解和热爱,增强同学们学习专业知识的兴趣和学习积极性;
4、帮助学生认知专业技能掌握的重要性,培养学生实践动手操作能力,提升就业竞争力,提高应用型人才培养效果。
三、活动时间及教育对象
1、活动时间:2017.10.28-2017.12.30
2、教育对象:学院2017级各专业学生
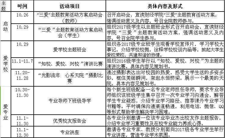
四、活动内容及时间安排( 见附表1)
五、工作要求
1、高度重视。全院师生要充分认识开展此项活动的重要意义,给予正确引导,精心组织,本着大处着眼、点滴入手的精神开展各项活动,力戒形式主义。
2、突出重点。要紧紧围绕本次活动主题,充分发挥师生党员及学生骨干的作用,创新活动载体,努力丰富活动的内容和形式。
3、加强宣传。要切实抓好活动的宣传报道和信息、材料的上报工作。要充分利用各种舆论阵地,进一步加大宣传工作力度,努力营造良好氛围,为广大学生成长发展构建平台。
4、注重实效。各项活动要认真制定实施计划,要根据本通知要求在规定时间内完成,确保通过本次各项主题教育实践活动能取得效,达到预期目标。
财经学院“三爱”主题教育实践活动进程表


财经学院
2017年10月27日