******suncitygroup太阳集团(中国)-官方网站
相关栏目
    院系热点

    财经学院关于2018届毕业生毕业论文工作安排的通知

    发布时间:2017年09月20日 来源: 财经学院 字体大小:

    各系、2018届各专业班级:

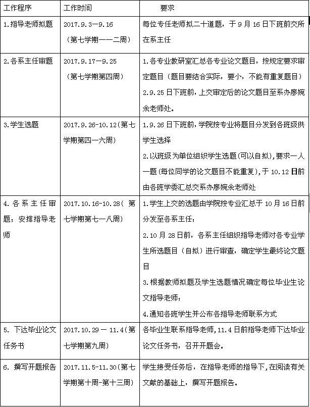
      根据2014级各专业人才培养方案,现就我院2018届本科毕业生毕业论文工作进度安排通知如下: