全院师生:
为加快学院转型建设步伐,突出应用型人才培养条件建设、培养模式创新、培养方法改革,不断提高应用型人才培养效果。经学院党政联席会研究决定,在全院开展第四届“教学质量月”活动,现将相关事项通知如下:
一、活动主题
应用型人才培养模式创新;实践教学方式方法改革。
二、活动时间
2017年5月18日——6月28日
三、活动目标
政行企校协同育人模式有成效;实践教学方式方法不断改进;学生专业应用能力得到提高。
四、活动领导小组:
组长:张志红
副组长:谭飞、陈天勇
成员:段妍君、颜冬果、李美珍、佟哲、倪江崴、钟小茜
五、活动安排:
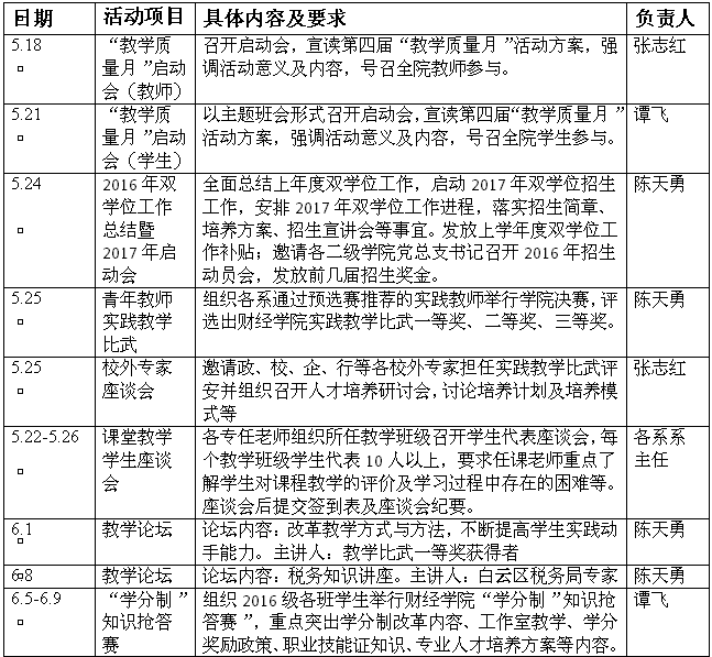
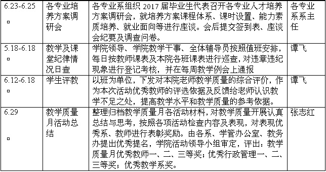
教学质量月活动日程安排表


版权所有:suncitygroup太阳集团(中国)-官方网站
地址:一号教学楼-910 电话:020-39760195 邮编:510540